Stellantis brevetta un motore con turbo nella testata: è un'idea valida?

Notizie
19 febbraio 2023, 11.56
fiat 500 hybrid motore mild hybrid engine
In un mondo di motori termici, ormai sul viale del tramonto secondo qualcuno, fatto di downsizing e di propulsori sempre più piccoli “pompati” grazie alle turbine, sembra spuntare come il sole in una mattinata d'inverno una notizia che potrebbe allungare la vita del "termico".
Già, poiché secondo alcune informazioni, le classiche voci di corridoio, sembra che Stellantis abbia messo le mani su un brevetto molto interessante. In parole povere, una combinazione di turbocompressore e testata fusi in un unico pezzo e secondo quanto riferiscono le stesse voci di corridoio, sembra che il brevetto sia stato depositato da FCA USA già a settembre 2022.
turbocompressore testata
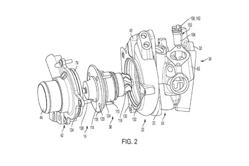
Nell’estratto si legge che che Stellantis sia riuscita a fondere la testata di un motore e l’alloggiamento del turbocompressore in un unico pezzo. Dovrebbe esserci un canale dell’olio interno per il turbo, che risulta essere ispezionabile riducendo i tempi di smontaggio rendendolo più semplice rispetto a quelli presenti oggi sulle auto e furgoni.
Per quanto riguarda l’intero gruppo composto da turbocompressore e wastegate, è presente un solo scudo termico ed un relativo giunto Oldham che dovrebbe avere il compito di controllare il funzionamento della wastegate stessa.

Il motore turbocompressore-testata promette miglior efficienza

Da come riportato nel brevetto firmato da FCA, sembra che lo scopo sia quello di semplificare la produzione e l’assemblaggio di un motore. Pertanto sia il collettore di scarico e le linee dell’olio aggiuntive non sarebbero necessarie, come anche le guarnizioni utilizzate per fissare il turbo al collettore e il collettore alla testata, garantendo così risparmio di bulloneria e tubazioni.
turbo in testa fca
Con questa soluzione innovativa, visto che le pale della turbina sono vicine alla camera di combustione, si potrebbe catturare più energia termica dallo scarico e garantire una miglior efficienza.
Va detto però che questo nuovo gruppo turbocompressore-testata è solo un brevetto e non è detto che Stellantis decida mai di metterlo in produzione.

Pro e Contro del motore turbocompressore-testata

Cerchiamo di darvi risposte oggettive. Per farla abbiamo parlato con esperti del settore i quali ci hanno detto che questa soluzione non rappresenta un vantaggio del cliente, perchè nel momento in cui si romperà il turbo bisognerà cambiare tutto il blocco facendo così lievitare e dismisura i costi.
Altro problema che viene dalle case è dovuto alla loro idea di utilizzo su più motori degli stessi componenti, per la spending review o per acquistare le turbine da altri produttori i singoli componenti, in questo caso non avverebbe possibilità d'esistere poichè ogni testata avrebbe la sua turbina che non sarebbe comunque modifciabile poichè tutto andrebbe assemblata insieme in catena di montaggio e appunto fuso turbocompressore-testata creando così un pezzo unico che non potrebbe più andare bene sia per un motore differente o per una diversa turbina.
L'unico vantaggio sarebbe al momento del montaggio. Questo perchè essendo già un componente solo ed occorrendo meno particoalri per montarlo allora si avrebbe un risparmio di tempo e denaro, ma il gioco vale la candela per costruire qeusto motore turbocompressore-testata? Ai posteri l'ardua sentenza.
loading

Le Più Lette

Loading